Томский Клуб Спиннингистов



НА ГЛАВНУЮ СТРАНИЦУ САЙТА
Текущее время: 03 окт 2025, 12:51

Часовой пояс: UTC + 7 часов




Начать новую тему Ответить на тему  [ Сообщений: 89 ]  На страницу Пред.  1 ... 5, 6, 7, 8, 9
Автор Сообщение
 Заголовок сообщения: Re: Казанка М, проба пера
СообщениеДобавлено: 01 июн 2018, 13:15 
Не в сети
Аватар пользователя

Зарегистрирован:
22 окт 2008, 12:31
Возраст: 45
Сообщений: 7664
Откуда: г. Москва
Красиво получилось!
Руки откуда надо растут! Молодец :beer:

_________________
Я увлекаюся спортивною рыбалкой.
Ловлю я рыбу в дождь, жару и снег.
И не отвадишь от рыбалки даже палкой.
Люблю рыбалку как спортсмен, как человек.


МКМ
Suzuki DT-9.9(15)AS


Вернуться наверх
  Профиль  
 
 Заголовок сообщения: Re: Казанка М, проба пера
СообщениеДобавлено: 06 янв 2020, 15:36 
Не в сети
Аватар пользователя

Зарегистрирован:
03 апр 2013, 11:31
Возраст: 59
Сообщений: 90
Откуда: Северск
Настоящее имя: Евгений
За прошедший период появились некоторые наработки, которыми и хотел поделиться. Условно разделю из на два направления: электропитание лодки и трим мотора.
Электропитание
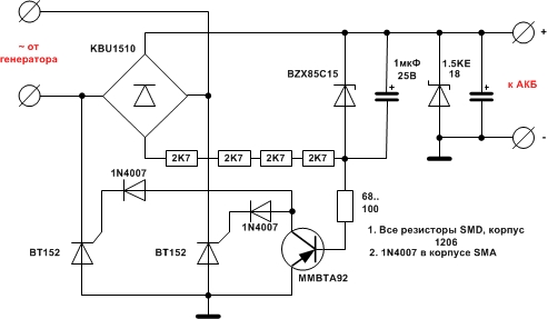
Исходные данные: мотор Sea-pro F15 (Yamaha F15A). Из излишеств на моторе была генераторная (осветительная) катушка и всё. Стал подбирать схему для стабилизации. Особенность этой катушки такова, что у неё очень большой перепад напряжения на выходе от 10В-на ХХ и 80В на полных оборотах. Шунтирующая схема, от скутеров, была исключена т.к. сама идея мне кажется корявой. Кто с этим сталкивался меня поймут. Проверил несколько вариантов регуляторов: транзисторный, тиристорный, тиристорный+DC-DC (c 13,8 на 14,4В). В итоге остановился на одном тиристорном. Из минусов данного решения только то, что заряд АКБ начинается после 1000 оборотов. Использовал эту схему. Схема простая и легко повторяется, могу рекомендовать.


Вложения:
схема вып_лод_мот.jpg
схема вып_лод_мот.jpg [ 47.82 KIB | Просмотров: 722 ]
Вернуться наверх
  Профиль  
 
 Заголовок сообщения: Re: Казанка М, проба пера
СообщениеДобавлено: 06 янв 2020, 15:38 
Не в сети
Аватар пользователя

Зарегистрирован:
03 апр 2013, 11:31
Возраст: 59
Сообщений: 90
Откуда: Северск
Настоящее имя: Евгений
Схему разместил не в моторе, а в рулевой колонке. Пробовал по всякому, но этот вариант мне понравился больше. От одного из выходов генераторной катушки подключил и тахометр. Для контроля напряжения и тока зарядки поставил китайский прибор.


Вложения:
прибор VA.jpg
прибор VA.jpg [ 42.77 KIB | Просмотров: 722 ]
панель.jpg
панель.jpg [ 81.38 KIB | Просмотров: 722 ]
панель_2.jpg
панель_2.jpg [ 109.42 KIB | Просмотров: 722 ]
Вернуться наверх
  Профиль  
 
 Заголовок сообщения: Re: Казанка М, проба пера
СообщениеДобавлено: 06 янв 2020, 15:40 
Не в сети
Аватар пользователя

Зарегистрирован:
03 апр 2013, 11:31
Возраст: 59
Сообщений: 90
Откуда: Северск
Настоящее имя: Евгений
Т.к. больше приходится рыбачить одному то и возникают разные нюансы. Один из них это подкачка топлива. Поставил последовательно с грушей электронасос топлива «HEP-02A».


Вложения:
бенз_насос.jpg
бенз_насос.jpg [ 5.94 KIB | Просмотров: 722 ]
Вернуться наверх
  Профиль  
 
 Заголовок сообщения: Re: Казанка М, проба пера
СообщениеДобавлено: 06 янв 2020, 15:53 
Не в сети
Аватар пользователя

Зарегистрирован:
03 апр 2013, 11:31
Возраст: 59
Сообщений: 90
Откуда: Северск
Настоящее имя: Евгений
Для подключения электрики мотора и лодки использовал разъем на 7 контактов «Водонепроницаемый разъем SP16 IP68»


Вложения:
разъем_али.jpg
разъем_али.jpg [ 100.73 KIB | Просмотров: 720 ]
разъем.jpg
разъем.jpg [ 67.23 KIB | Просмотров: 720 ]
Вернуться наверх
  Профиль  
 
 Заголовок сообщения: Re: Казанка М, проба пера
СообщениеДобавлено: 07 янв 2020, 17:02 
Не в сети
Аватар пользователя

Зарегистрирован:
03 апр 2013, 11:31
Возраст: 59
Сообщений: 90
Откуда: Северск
Настоящее имя: Евгений
Трим

Для трима мотора решил установить навесной транец с электроприводом «Sea-Pro ELP01». Для его питания использовал АКБ 18А/Ч AGM. Больше не было но его хватило.
После установки решил почитать, что народ пишет про него. У каждого второго в комментариях …..китайцы не смазывают их, закачайте побольше смазки… . Чужой опыт мне пошел во вред. Привод транца был полностью заправлен «китайцами» смазкой, а вся моя дополнительная закачка смазки попала в электродвигатель. Привод стал работать через раз. После разборки двигателя стало понятно, что все щетки в смазке. Убрал смазку из двигателя и промыл всё бензином, теперь работает всё хорошо. Двигатель снимается легко поэтому перед закачкой смазки советую его снять.


Вложения:
транец.jpg
транец.jpg [ 53.76 KIB | Просмотров: 684 ]
Вернуться наверх
  Профиль  
 
 Заголовок сообщения: Re: Казанка М, проба пера
СообщениеДобавлено: 07 янв 2020, 17:04 
Не в сети
Аватар пользователя

Зарегистрирован:
03 апр 2013, 11:31
Возраст: 59
Сообщений: 90
Откуда: Северск
Настоящее имя: Евгений
Ещё одна проблема, в разъеме питания был обрыв, плохо заделанный контакт.


Вложения:
трим.jpg
трим.jpg [ 125.91 KIB | Просмотров: 684 ]
три смазка.jpg
три смазка.jpg [ 85.96 KIB | Просмотров: 684 ]
трим смазка_2.jpg
трим смазка_2.jpg [ 94.7 KIB | Просмотров: 684 ]
Вернуться наверх
  Профиль  
 
 Заголовок сообщения: Re: Казанка М, проба пера
СообщениеДобавлено: 06 июн 2020, 03:56 
Не в сети
Аватар пользователя

Зарегистрирован:
26 мар 2018, 22:37
Возраст: 50
Сообщений: 14
Откуда: Северск
Настоящее имя: Роман
Трим удалось уже опробовать? Как впечатления? Какой мотор повесили?

_________________
Запрягаю 50 ептосовых тотошек в Прогресс 4


Вернуться наверх
  Профиль  
 
 Заголовок сообщения: Re: Казанка М, проба пера
СообщениеДобавлено: 15 июн 2020, 09:07 
Не в сети
Аватар пользователя

Зарегистрирован:
03 апр 2013, 11:31
Возраст: 59
Сообщений: 90
Откуда: Северск
Настоящее имя: Евгений
red0wlet писал(а):
Трим удалось уже опробовать? Как впечатления? Какой мотор повесили?

После всех доделок электро-трим показал себя очень хорошо. В прошлом сезоне весел мотор SEA-PRO F15, в этом Suzuki DF20. В этом сезоне ещё одна забава «MotorGuide Xi3». Потом отпишусь.


Вложения:
3d2bde3c-fd5f-4512-8477-16c3c5ddb477.jpg
3d2bde3c-fd5f-4512-8477-16c3c5ddb477.jpg [ 79.36 KIB | Просмотров: 442 ]
Вернуться наверх
  Профиль  
 
Показать сообщения за:  Сортировать по:  
Начать новую тему Ответить на тему  [ Сообщений: 89 ]  На страницу Пред.  1 ... 5, 6, 7, 8, 9

Часовой пояс: UTC + 7 часов


Кто сейчас на форуме

Сейчас этот форум просматривают: нет зарегистрированных пользователей и гости: 1


Вы не можете начинать темы
Вы не можете отвечать на сообщения
Вы не можете редактировать свои сообщения
Вы не можете удалять свои сообщения
Вы не можете добавлять вложения

Найти:
Перейти:  
cron
  
Rambler's Top100
  
Томск
     
Powered by phpBB © 2000, 2002, 2005, 2007 phpBB Group
Русская поддержка phpBB